PeopleSoft-Smart HR Templates

What is Smart HR Template?

Smart HR templates is an approach to simplify the various transaction process done by HRs, such as hiring, updating a person’s personal or job data, or managing a person’s profile data

Templates can be personalized to meet departmental needs through automated population. Users can view and test templates dynamically. So the only thing HR enters is the new hire’s personal information.

HR can configure personal,job and profile transactions to simplify the user experience.

PeopleSoft-Smart HR Templates-1

New feature of Smart HR template in PS-9.2

  • Enables administrators to use the Manage Transactions component to view transactions that are in draft status, require HR review, or encountered errors.
  • Provides integration with Profile Management profiles and Smart HR to help the end users enter/update a person’s profile using Smart HR transaction templates and pages.
  • Introduces new component Transaction Type to identify a template’s use, indicate what sections are permitted in template, define which components will be updated during the Smart HR process, and to determine which users have appropriate security access.

 

Business benefits:

  • HR can do all the transactions at one place, resulting in increase of efficiency.
  • Streamlines repetitive data entry.

 

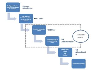
Process of Smart HR Template:

 

User Types in Smart HR:

  • Template Administrator
  • HR Administrator
  • Users

PeopleSoft-Smart HR Templates-3

Let’s have a case study on Smart HR with a simple example step by step.

 

Step 1: Create template record/field

Navigation: Set Up HCM->Product Related-> Workforce Administration->Smart HR Template-> Template Record/Field

Create a new record or use any delivered record by giving record alias and select the necessary field names in that record. Here, the delivered record alias ‘JOB’ has been taken for illustration where all the fields are chosen from ‘JOB’ record

PeopleSoft-Smart HR Templates-step-1

 

  • Step 2: Create/Use Template Section

Navigation: Set Up HCM->Product Related-> Workforce Administration->Smart HR Template > Template Section.

Template Section page is used to identify and configure sections, and list and configure the fields contained in a section. The fields available for templates are grouped into sections, like group boxes. User can determine which sections and the order in which the sections should be presented to the end user when creating a Smart HR template. Sections and their fields are delivered as system data. These delivered sections can be modified within the templates based on the organisation’s needs for hiring.

These delivered sections can be grouped and categorised:

  • Personal Data sections (includes section like Name, Birth Information, Gender, Education, etc.)
  • Job Data sections (like Work Location, Job Indicator, Job Information, Job, Salary Plan, etc.)
  • Federal sections (Like Data Control Dates & Action, Tracking Data, Name, etc.)
  • Manage Profile sections (like JPM Competencies, JPM Memberships, JPM Tests, etc.)

Here, the delivered Section ” JOB_EARNS_DIST_01″ has been taken for illustration.

 

Step 3: Template transaction type

Navigation: Set Up HCM->Product Related-> Workforce Administration->Smart HR Template-> Template Transaction Type.

This is used to define the transaction types for the smart HR templates created. It is a new feature released in 9.2. Here, since we are updating the Job data, transaction type JOB is selected. The newly created section is added to this transaction type in Sections tab as shown below.

 

Step 4: Template Creation

Navigation: Set Up HCM->Product Related-> Workforce Administration->Smart HR Template->Template Creation.

Template Creation page is used to create and modify the templates. Here, a new template “KOV_UPDT_JOB_DTS” is created to do transactions.

 

PeopleSoft-Smart HR Templates-step-4

Template Creation tab change the status to Active and fill the mandatory information.

 

Then in Configuration tab, choose transaction type as Change Job Data. Choose the override or hide options as per the business requirements. Provide the page title for your template.

 

PeopleSoft-Smart HR Templates-step-4-2

 

Include our section in the Sections tab by clicking on Add Section as shown above. After completing the creation of templates and template sections, we can do the Smart HR transaction and test.

  • Step 5: Smart HR transactions

Navigation: Workforce Administration->Smart HR Template->Smart HR transactions.

Choose the template created and click on Create Transaction. Then, enter the required fields and click on Continue.

Then, enter the new information which needs to be updated and click on Save and Submit as shown below.

The required information thus gets updated in Personal data table using Smart template. Similarly, we can do all HR transactions in one page using these smart HR templates easily.

Limitations:

  • Smart HR templates cannot be used for mass updates.
  • This can be used only with employees having Employee record.

 

Neelufar Mohammed Esack
Kovaion Consulting-PeopleSoft Practice
Email: neelufar.mohammed@kovaion.com